5月22日,由共青团湖南省委、省教育厅、省人力资源和社会保障厅、省科学技术协会共同主办的第十五届“挑战杯”湖南省大学生课外学术科技作品竞赛决赛在长沙理工大学落下帷幕。我校选送的10个参赛作品喜获一等奖2个、二等奖3个、三等奖5个,学校蝉联“优胜杯”荣誉称号。

近年来,学校高度重视学生创新精神和实践能力培养,将科技创新融入特色人才培养体系,融入专业实践环节,融入学校育人文化。校团委将“挑战杯”系列竞赛作为实践育人的重要环节和有力抓手,形成以“挑战杯”竞赛为龙头、学生横向合作科研立项为基础,以志愿服务和社会实践项目为补充孵化的工作体系,充分调动广大师生的积极性,精心打造优质项目参赛,并对项目进行跟踪培育、孵化,邀请校内外资深专家开展项目选题研讨、作品文本撰写、陈述PPT打磨、项目路演答辩等提质优化专项培训,不断提高我校参赛项目的竞争力及含金量。此次比赛取得的优异成绩充分展现了我校学子优秀的课外学术科技创新能力和校内良好的科技创新氛围。

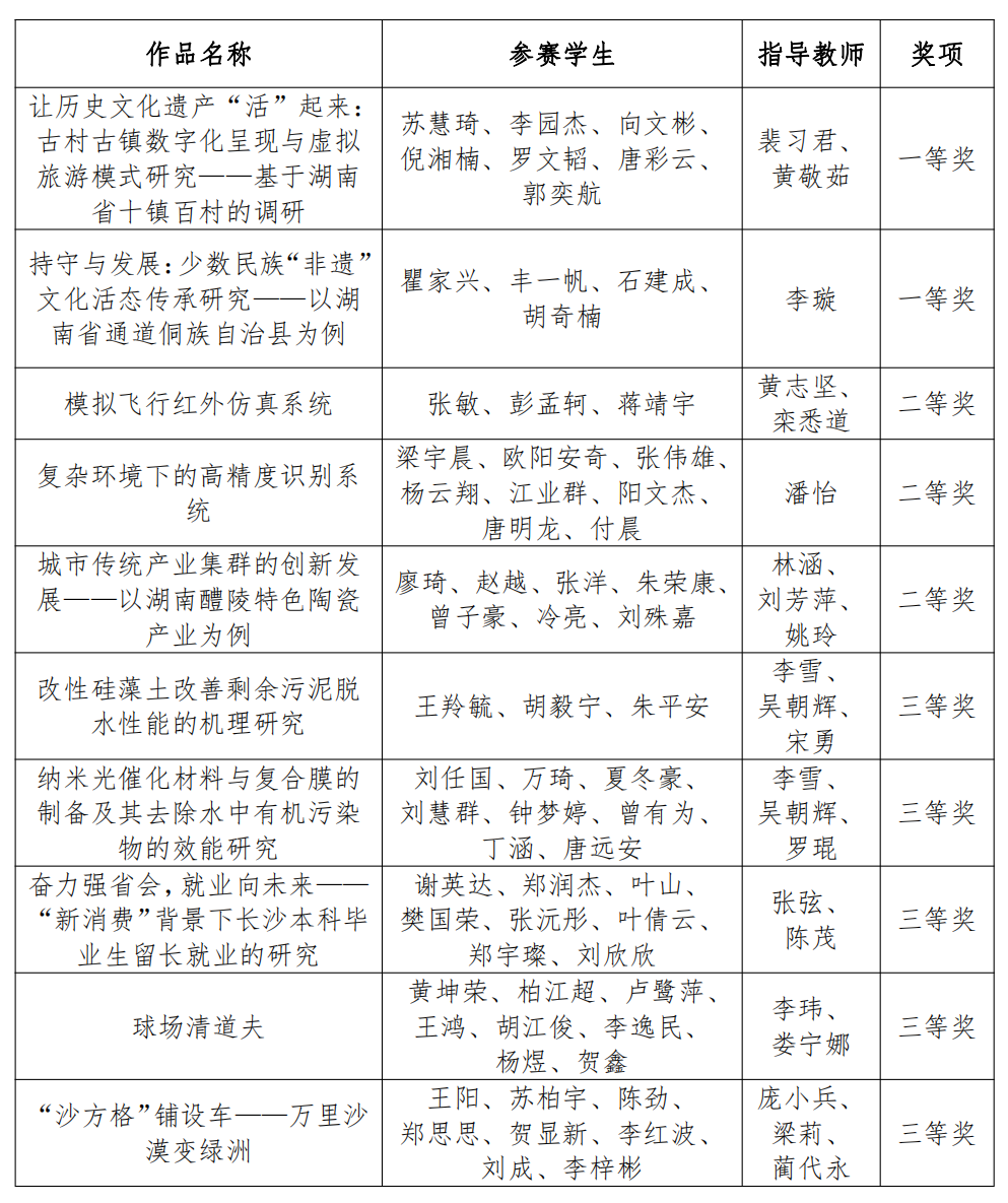
根据“挑战杯”竞赛规则,经济与管理学院裴习君、黄敬茹老师指导的《让历史文化遗产“活”起来:古村古镇数字化呈现与虚拟旅游模式研究》和音乐学院李璇老师指导的《持守与发展:少数民族“非遗”文化活态传承研究——以湖南省通道侗族自治县为例》两件哲学社科类作品作为我校首次获得该类别的省赛一等奖项目,将代表学校参加今年下半年在贵州大学举办的第十八届“挑战杯”全国大学生课外学术科技作品竞赛。
附:获奖作品

编辑:融媒体中心
审核:尹方园 徐远超