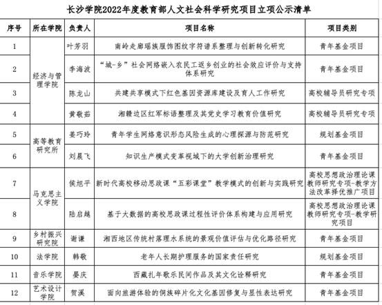
7月29日,教育部网站公示了2022年度教育部人文社会科学研究一般项目、高校思想政治理论课教师研究专项一般项目的评审结果。我校有12项项目通过了专家评审,创我校历史新高,其中规划基金项目2项,青年基金项目6项,高校辅导员研究专项2项,高校思想政治理论课教师研究专项2项。
2022年,我校教育部人文社会科学研究项目申报共计46项,立项12项。从校内各单位立项情况来看,共有7个学院(研究院所)获得立项,乡村振兴研究院、音乐学院均实现了该类项目在其所在单位的首次立项,其中乡村振兴研究院作为全校性科研平台,一直高度重视跨学院、跨学科组建团队,紧密对接马栏山视频文创产业园研究需求,开展基于文化与科技融合的“数字文旅与创意经济”研究,本次立项的《南岭走廊瑶族服饰图纹字符谱系整理与创新转化研究》《面向旅游体验的侗族碎片化文化基因修复与显性表达研究》《湘西地区传统村落理水系统的景观价值评估与优化路径研究》《湘赣边区红军标语整理及其党史学习教育价值研究》《共建共享模式下红色基因资源库建设及育人工作研究》等项目,都是依托该平台围绕“文化内容挖掘”开展的研究,也是瞄准地方经济社会需求,推动创新链、产业链、学科链、人才链深度融合的有益探索。此次我校教育部人文社会科学研究项目立项数实现历史性突破,是在学校党委、行政的领导下,全校教师与职能部门共同努力的结果,也是学校人文社会科学研究整体实力正不断增强的集中体现。
附表:

编辑:李冬冬
审核:陈 艳 肖 雄